2026“影像北京 绿道追光”摄影大赛活动方案

时间: 2026-03-26 浏览数 28 点赞数 0 收藏数 0

+1 点赞 收藏 分享

一、大赛主题

大赛名称:2026“影像北京 绿道追光”摄影大赛

大赛主题:解锁北京绿道“出片”新玩法


二、组织机构

主办单位:北京市文化和旅游局

支持单位:北京市园林绿化局、北京市农业农村局、北京市水务局、北京市体育局、北京摄影家协会

承办单位:北京市文化馆

协办单位:各区文化和旅游局、经开区宣传文化部、各区文化馆(中心)、北京首旅慧联科技有限责任公司、Keep


三、征稿主题

(一)征集内容方向

1.绿道生态之美:聚焦绿道沿线的四季更迭、林木葱郁、花海湿地等自然风光。

2.绿道人文之韵:展现绿道与周边历史遗迹的有机融合,体现“三山五园”及古都文化底蕴等。

3.绿道活力之姿:记录市民在绿道上的运动瞬间、亲子互动、休闲露营、咖啡品鉴等美好生活场景。

(二)分区征集重点

1.中心城区组(东城、西城、朝阳、海淀、丰台、石景山):

重点题材:“古都风韵”与“现代都市”的交融。如南二环滨水绿道的历史城墙、首钢园休闲绿道的工业遗存、都市生活。

2.城市副中心及平原组(通州、顺义、大兴、昌平、经开):

重点题材:“蓝绿交织”与“京韵民俗”。如大运河文化旅游景区绿道的运河文化、安定御林古桑园休闲绿道的农耕风情、舞彩浅山滨水国家登山步道的四季风光。

3.生态涵养区组(门头沟、房山、平谷、怀柔、密云、延庆):

重点题材:“山水画卷”与“长城文化”。如京西古道的历史印迹、西山登峰揽胜步道的壮丽山川、雁栖湖环湖绿道的山水人文、北京观长城森林步道的长城倩影。


四、征稿时间

即日起至2026年3月29日--9月30日24:00截稿。


五、评奖时间

季度评选:2026年6月1日--3日;8月1日--3日;10月8日--10日

季度奖项公示期:2026年6月8日;8月8日;10月12日

年度总评选:2026年10月10日

年度奖项公示期:2026年10月12日


五、大赛规则

(一)参赛对象

1.大赛面向全社会公开征集;

2.机构、企业、团队参赛者需指定一名授权代表;

3.无不良记录。

(二)报名方式

方式1:登录北京数字文化馆网站或北京市文化馆微信公众号,进入“影像北京”摄影沙龙月赛专区上传作品。

方式2:将作品带话题#影像北京绿道追光#发布在小红书,以及@文旅北京@漫游京郊首旅慧科。

(三)投稿要求

1.报名方式一投稿要求:

(1)原创性:必须为作者原创,且拍摄于近两年(体现时效性),拍摄地点需在公布的52条绿道范围内。

(2)信息标注:投稿时必须注明作品标题、作者姓名、手机号、拍摄设备、具体拍摄地点(精确到绿道名称及路段)、简要说明(需描述该点位的绿道特色)。

(3)格式:JPG/JPEG格式,长边不低于2000像素,文件大小2M-10M。

(4)数量:投稿不限量,组照视为1幅,每组4-8张。

2.报名方式二投稿要求:

(1)原创性:投稿作品须为原创,不得盗用、拼接或修改他人作品。

(2)信息标注:

标题,【绿道追光】+作品主题/绿道名称

正文,简要说明拍摄地点、拍摄时间、创作思路或绿道故事。

标签,#影像北京绿道追光#话题标签,@文旅北京@漫游京郊首旅慧科。

(3)格式:单张照片不低于2000像素,文件格式为JPG/JPEG。

(4)数量:不限发布数量和次数,单个账号每次评选仅能获奖一次。

(5)授权:投稿即视为授权主办方用于“影像北京绿道追光”系列宣传展示,不另付稿酬。


六、评选与奖励机制

本次大赛采用“双轨评审、季赛年评”机制,同步设置专业影像评审与网络风尚评审两大维度,兼顾作品艺术专业价值与市场传播价值;以季度为单位开展常态化评选,年度整合优质作品进行终极评审,实现赛事常态化传播与成果年度化沉淀。

(一)评审方式

本次大赛实行“专业影像评审”与“网络风尚评审”双轨并行的评审方式,两类评审独立开展、分别设奖,确保获奖作品兼具艺术高度与传播活力。

1.专业影像评审(艺术价值维度)

组委会将组建由摄影家协会、高校摄影专业教授、资深摄影策展人及文旅领域专家组成的专业评审委员会。在评分标准的基础上,由专家评审委员会经过初评、终评两个阶段,评选“专业影像”系列获奖作品。

2.网络风尚评审(传播价值维度)

组委会邀请市场营销、内容运营、数据分析领域专家组成网络风尚评审委员会,以小红书平台为唯一核心数据来源,采用“纯数据量化+公开投票核算”模式,公平、透明、可溯源,评选出兼具传播力、吸引力、话题度的“网络风尚”系列获奖作品。

(1)网络风尚评审仅以作品在小红书平台的真实有效点赞数为唯一统计依据;

(2)季度评选:每季度网络风尚奖100%按小红书单篇作品点赞数从高到低排序评定,无其他权重、无专家打分、无大众投票。

(3)年度总评:年度网络风尚奖实行百分制加权核算。

计算公式如下:

最终得分=(小红书点赞得分×60%)+(大众投票得分×40%)

小红书点赞得分=(此单篇作品点赞数/参与活动单篇最高赞数)×100

大众投票得分=(此单篇大众投票数/参与活动单篇最高投票数)×100

(二)评审节奏

本次大赛评审分为季赛评选与年度总评两个阶段,季赛为常态化评选,年度总评整合全年优质作品开展终极评审,季赛获奖作品自动获得年度总评入围资格。

1.季赛评选

每季度由组委会分别组织专业评审委员会、网络风尚评审委员会,对当季度征集的作品开展对应维度的评审工作,两类评审各评选出当季度优秀作品10幅,合计每季度评选20幅优秀作品。

奖项奖励:为所有季赛获奖作者颁发官方认证的季度获奖证书,并赠送绿道主题定制文创产品。

成果落地:

①所有季赛获奖作品将在文旅北京、北京市文化馆、北京数字文化馆官方平台及“漫游京郊”乡村旅游智慧平台等合作媒体进行全网线上展示,扩大作品传播覆盖面;

②所有季赛获奖作品自动获得2026年度“影像北京”摄影大展决赛入围资格,直通年度总评环节。

2.年度总评

2027年1月,组委会整合全年所有季赛获奖作品,组织专业评审团与年度网络风尚评审团,开展年度终极评审,综合评选出兼具专业高度、文化内涵与传播价值的年度优秀作品。

(1)专业影像类年度奖项

奖项设置:一等奖2名、二等奖3名、三等奖5名、优秀奖若干;

奖项奖励:为获奖作者颁发荣誉证书及奖品,入选作品将汇入《影像北京》画册,同时在北京市部分区文化馆巡展。

(2)网络风尚类年度奖项

奖项设置:一等奖2名、二等奖3名、三等奖5名、优秀奖若干;

奖项奖励:为获奖作者颁发荣誉证书及平台联名奖品,获奖作品将获得各合作平台年度流量扶持。

(3)年度成果落地

获奖作品将集结制作成《北京绿道影像》精品画册;

获奖作品将在52条旅游休闲绿道进行巡展,实现长期展示与文化沉淀;

获奖作品将作为市区文旅局宣传核心素材,在各合作平台、文旅线下阵地进行持续推广。


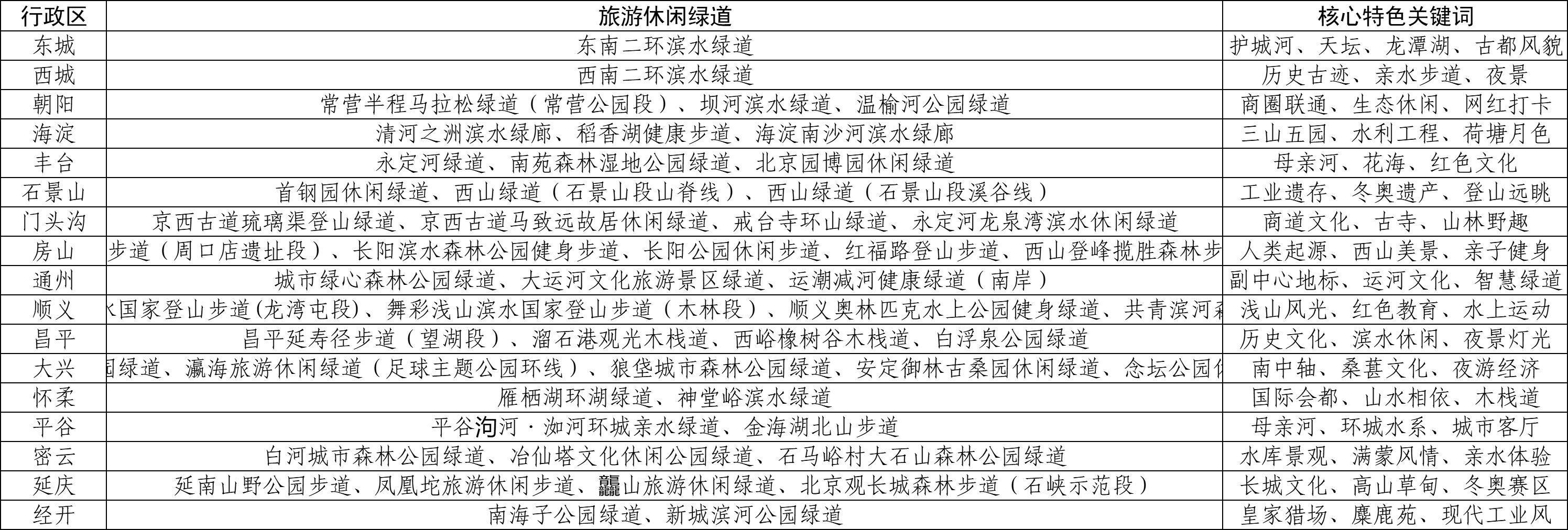
附件:52条旅游休闲绿道分区推荐表